所在位置: 首页» 规章制度» 学校规章制度
附件1:北京师范大学基本建设项目文件材料归档范围和档案保管期限参考表
附件2:北京师范大学基本建设项目档案分类示例图
附件3:北京师范大学基本建设项目档案验收申请表
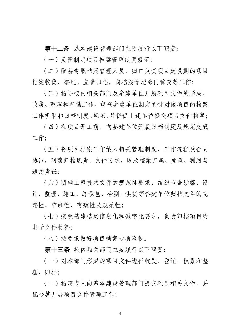
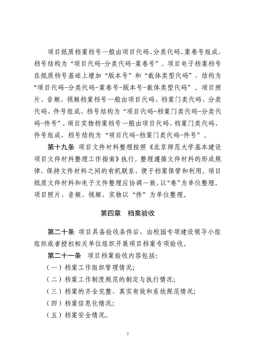
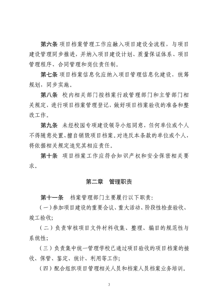
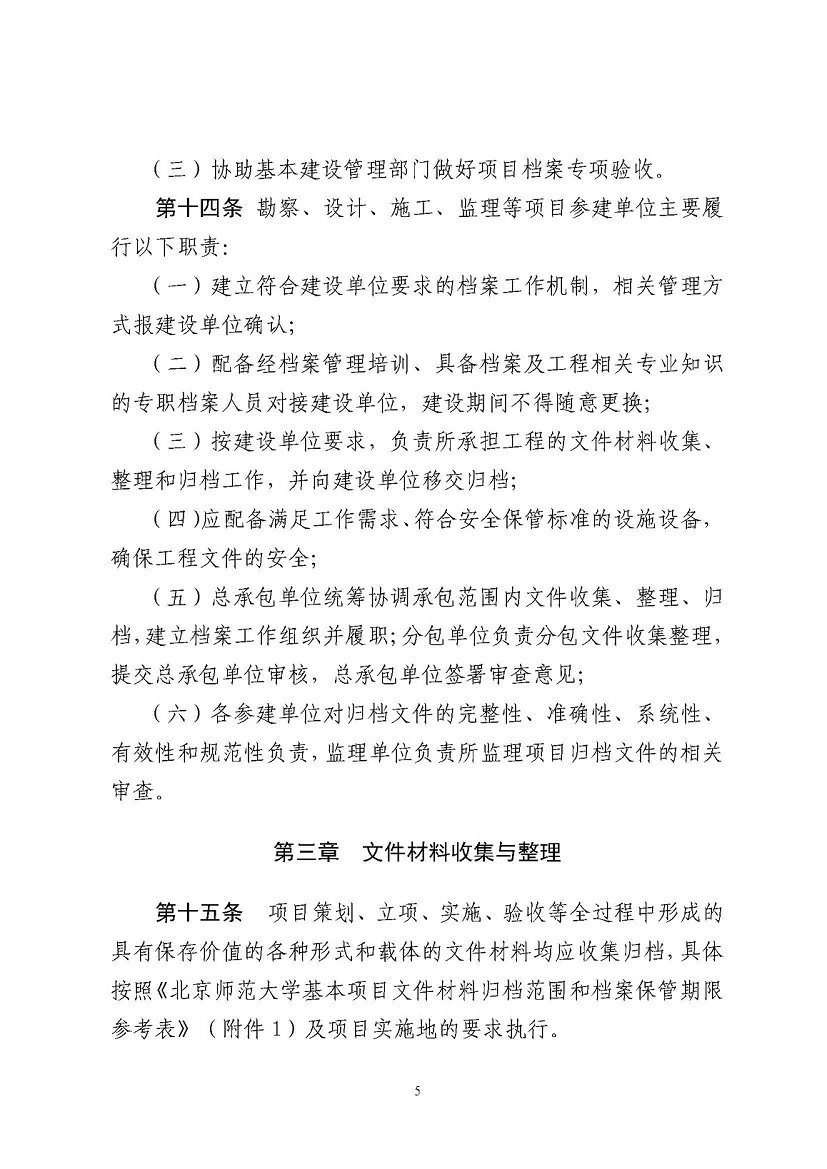
附件4:北京师范大学基本建设项目档案交接清单